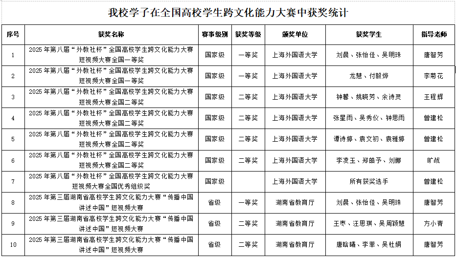
近日,2025年第八届“外教社杯”全国高校学生跨文化能力大赛短视频大赛结果公布。我校学子获得全国奖励7项,其中全国一等奖2项,全国二等奖4项和全国优秀组织奖;国赛获奖数量居全国第一。
我校学子参加高校学生跨文化能力大赛现场赛和短视频大赛两个组别比赛,其中短视频大赛成绩最亮眼。经过层层激烈角逐,收获该赛事历史最好成绩。我校学子获得全国一等奖2项,全国二等奖4项和全国优秀组织奖;省级一等奖1项,省级二等奖2项。

本次大赛从5月份校赛启动以来,我校跨文化教师团队积极组织备赛,分别对校赛、省赛和国赛参赛选手进行集中培训和悉心指导,为此赛事佳绩的取得提供了强有力保障。
一审:黄佳佳
二审:曾建松
三审:曾志东